This website requires JavaScript.
Explore
Help
Sign In
alexey.zholtikov
/
mozc-devices
Watch
1
Star
0
Fork
0
You've already forked mozc-devices
mirror of
https://github.com/google/mozc-devices.git
synced
2025-11-08 16:53:28 +03:00
Code
Issues
Packages
Projects
Releases
Wiki
Activity
Files
promicro4
mozc-devices
/
mozc-mageru
/
wireless
/
board
/
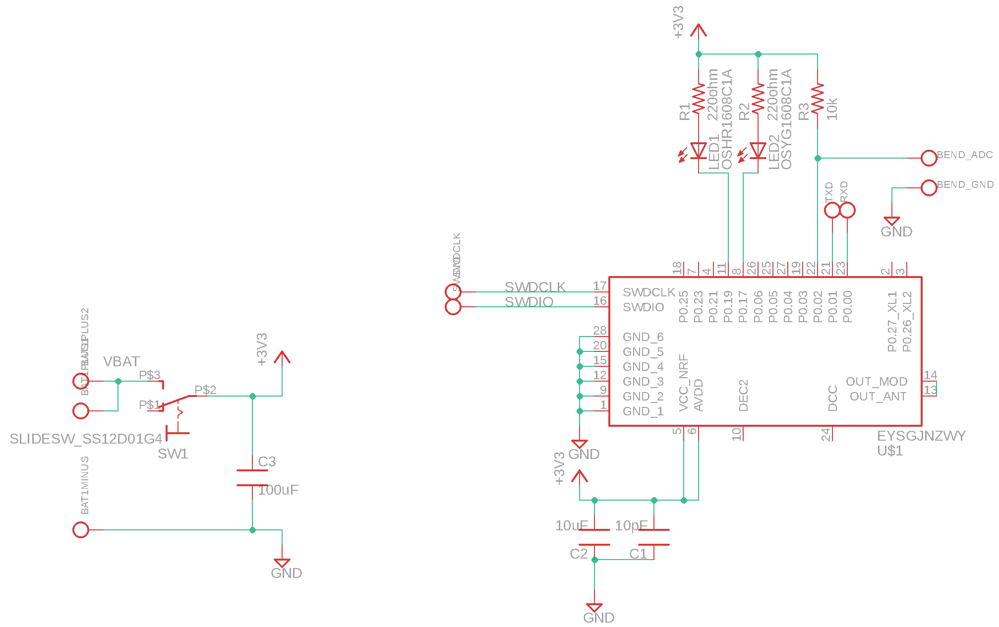
schematic.png
Makoto Shimazu
cc6fa955e9
Add mozc-mageru/ for Gboard Spoon Bending Version
2019-03-31 23:58:52 +09:00
37 KiB
2015x1265px
Raw
Permalink
History